Instruction for Authors
Clear Submission Process
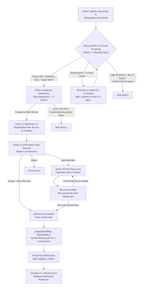
Our submission process follows a streamlined four-stage workflow designed to ensure rigorous quality control while maintaining efficiency. The standard processing timeline is approximately 1-4 weeks.
Stage 1: Submission & Technical Screening *(Days 1-7)*
Once a manuscript is submitted online, our Editorial Office conducts a technical screening within 1–3 business days. This includes checking for:
-
Formatting compliance
-
Similarity score (typically below 20%)
-
Alignment with the journal’s scope
-
Basic ethics requirements
Manuscripts that meet all criteria proceed to the next stage; others may be returned for correction or desk-rejected.
Stage 2: Peer Review (Approx. 7 days)
Eligible manuscripts undergo an initial assessment by the Editor-in-Chief or an Associate Editor, who determines suitability for peer review. Each manuscript is then sent to at least two field experts for double-blind peer review—the core stage for evaluating academic novelty and methodological rigor.
Stage 3: Editorial Decision & Author Revision (Approx. 7 days)
The Editor-in-Chief makes a final decision based on all reviewer comments, selecting one of the following outcomes:
-
Accept
-
Minor Revision
-
Major Revision
-
Reject
If revisions are required, authors must submit the revised manuscript along with a detailed point-by-point response letter within the specified timeframe. Manuscripts requiring major revisions are typically returned to the original reviewers for re-evaluation.
Stage 4: Acceptance & Publication (Approx. 2 weeks)
Accepted manuscripts enter the production phase, which includes:
-
Professional language editing and typesetting
-
Author proofreading
-
Online publication as “Online First” with a citable DOI
-
Assignment to a specific volume/issue
-
Submission to partner databases for indexing

This streamlined and transparent process ensures your research is handled professionally and efficiently. Please feel free to contact the editorial office if you have any questions about any specific step.
Author Guidelines
To ensure manuscript conformity and a smooth submission process, all authors are required to download and carefully review our complete Author Guidelines and Manuscript Preparation Kitbefore submission.
This comprehensive PDF package provides all necessary information and templates in one place for a “one‑stop” preparation experience, as outlined below:
| Module | Core Content | Key Specifications |
|---|---|---|
| 1. Manuscript Template | A standard Microsoft Word (.docx) template file. | Mandatory Use. The template pre‑sets all formatting (fonts, margins, heading styles, reference format, etc.). You only need to fill in your content in the designated sections. |
| 2. Detailed Formatting Requirements | Itemized specifications for each part of the manuscript (Title, Abstract, Main Text, Figures/Tables, References). | Special Notes: • Full‑length Research Articles(including references, figures, tables) must not exceed 4,000 words. • A minimum of 15 references is required, formatted in the Author‑Date (Harvard) style. • Figures and tables must be provided as high‑resolution source files with bilingual (English and Chinese) captions. |
| 3. Ethics Statement Templates | Fillable declaration template files. | Must be submitted. Includes: • Author Contributions Statement: Describes the specific role of each author. • Competing Interests Statement:Discloses any financial or personal relationships that could influence the work. • Research Ethics Approval & Informed Consent (if applicable): Required for studies involving human participants or animals. |
| 4. Data Sharing Policy | Outlines the journal’s requirements for research data transparency and reproducibility. | Strongly encouraged. We recommend authors: • Deposit data supporting the paper’s conclusions in a public repository (e.g., Figshare, Zenodo). • Include a Data Availability Statement in the manuscript, providing access links or information on data availability. |
| 5. Pre‑Submission Checklist | A checkable list to confirm the manuscript’s full compliance before final submission. | Highly recommended. Using this list for a final review helps prevent delays due to formatting issues or incomplete materials. |
Important Note: All submissions undergo originality screening. Please ensure your work is original and is not under consideration by any other publication. We advise authors to perform their own similarity checks using academic tools prior to submission.
Should you have any questions regarding these guidelines, please feel free to contact the editorial office at submission@leesacademics.com for clarification before submitting.
Article Processing Charges (APC)
The standard APC for FTEI is $1,200 USD. This covers all publication costs for manuscripts up to 5 published pages.
Manuscripts exceeding 5 pages will incur an additional charge of $200 USD per extra page (or part thereof), starting from page 6.
Example: A 7‑page manuscript would incur a total APC of $1,600 USD ($1,200 + $200 × 2).
Publication Ethics & Policies
Frontiers in Technology and Engineering Integration (FTEI) is committed to upholding the highest standards of publication ethics and integrity. Our policies are aligned with international best practices and guidelines set forth by the Committee on Publication Ethics (COPE), of which we are a proud member.
For detailed guidance, please refer to the official COPE website:
https://www.leesacademics.com/assets/Guidelines/